Instance Verification Kit (IVK)
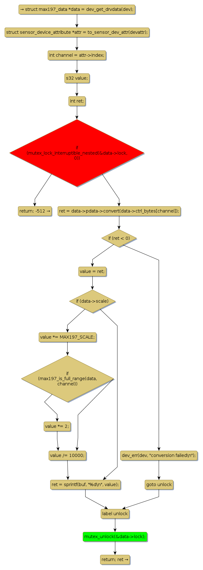
mutex lock @ [4724+37+/linux-3.19-rc1/drivers/hwmon/max197.c]
Instance Signature: lock
|
The Matching Pair Graph:
|
|
Function Name
|
Control Flow Graph (CFG)
|
Events Flow Graph (EFG)
|
Source Correspondence
|
|
max197_show_input
|
|
|
[4454+17+/linux-3.19-rc1/drivers/hwmon/max197.c]
|